网传郭田雨证词:金敬道问我是否赌球我说行,事后给我转了50万
发表时间:2025-03-23 01:33:01 浏览:0
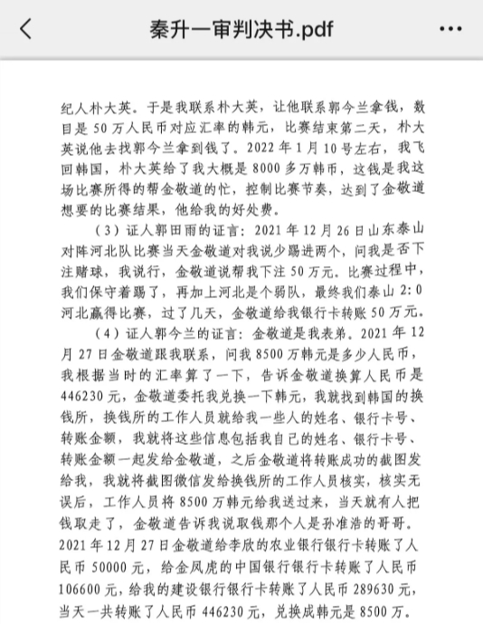
近日网络上流传出一份秦升等球员的判决书,在判决书中出现了前山东泰山球员郭田雨的证词。证人郭田雨的证言:2021年12月26日山东泰山对阵河北队比赛当天金敬道对我说少踢进两个

近日网络上流传出一份秦升等球员的判决书,在判决书中出现了前山东泰山球员郭田雨的证词。
证人郭田雨的证言:
2021年12月26日山东泰山对阵河北队比赛当天金敬道对我说少踢进两个,问我是否下注赌球,我说行,金敬道说帮我下注50万元。比赛过程中,我们保守着踢了,再加上河北是个弱队,最终我们泰山2:0河北赢得比赛,过了几天,金敬道给我银行卡转账50万元。

推荐新闻
-
- 争议!北京国安名宿被曝参与赌球,曾下注3百万,如今成球队高管眼下已经到了年底,国内足坛的各项赛事已经结束!中超...发表于: 12-15 12:05
- 北京时间12月14日,在官宣张外龙不再担任球队一线队主教练2天之后,中超升班马重庆铜梁龙官宣新帅,年仅38岁的本...发表于: 12-15 12:05
- 2025对于北京国安队来说,是一个不完美的赛季,但球队好歹还是夺得了足协杯的冠军。对很多北京球迷来说,这更像是...发表于: 12-13 23:31
- 北京时间12月12日,2025赛季中国足球职业联赛颁奖会在上海进行。其中,刘殿座当选2025赛季中超最佳守门员。本赛...发表于: 12-13 11:33
- J联赛银靴拉斐尔或加盟中超巴西前锋拉斐尔的去向,成为亚洲足坛转会市场的一大悬念。这位现年30岁的边锋,本赛...发表于: 12-12 23:34
- 北京时间12月10日,随着第二个比赛日2场比赛顺利进行,亚冠精英联赛联赛阶段东亚区第6轮比赛结束。6轮过后的积...发表于: 12-11 11:41
- 12月10日,亚冠精英联赛第6轮继续进行,上海申花远赴广岛,立志为中国球队在2025年亚冠精英联赛年度最后一场比赛...发表于: 12-10 19:35
- 在2025-26赛季亚冠精英联赛第6轮,成都蓉城客场对阵神户胜利船。两队上半场以1比1的比分战平,韦世豪则与酒井高...发表于: 12-10 11:42
- 12月9日,亚冠联赛精英赛第六轮,成都蓉城在客场先丢一球的情况下,最终2-2逼平了强大的日本豪门神户胜利船,爆出了...发表于: 12-10 11:42
录像/集錦
- 足球录像
- 篮球录像
- 足球集锦
- 篮球集锦
-
英超 12-16 04:00
-
西甲 12-16 04:00
-
意甲 12-16 03:45
-
西甲 12-15 04:00
-
法甲 12-15 03:45
-
意甲 12-15 03:45
-
德甲 12-15 02:30
-
意甲 12-15 01:00
-
英超 12-15 00:30
-
德甲 12-15 00:30
-
法甲 12-15 00:15
-
法甲 12-15 00:15
-
法甲 12-15 00:15
-
西甲 12-14 23:15
-
德甲 12-14 22:30
-
NBA 12-17 09:30
-
CBA 12-16 19:35
-
CBA 12-16 19:35
-
NBA 12-16 11:30
-
CBA 12-15 19:35
-
CBA 12-15 19:35
-
CBA 12-15 19:35
-
NBA 12-15 08:00
-
CBA 12-14 19:35
-
CBA 12-14 19:35
-
CBA 12-14 19:35
-
NBA 12-14 10:00
-
NBA 12-13 11:00
-
NBA 12-13 09:00
-
CBA 12-12 19:35
-
巴萨2 12-17 04:30
-
联赛杯 12-17 04:00
-
天下足球 12-15 18:30
-
法甲 12-15 03:45
-
德甲 12-15 02:30
-
英超 12-15 00:30
-
法甲 12-15 00:15
-
法甲 12-15 00:15
-
法甲 12-15 00:15
-
西甲 12-14 23:15
-
意甲 12-14 22:00
-
法甲 12-14 22:00
-
西甲 12-14 21:00
-
法甲 12-14 04:05
-
西甲 12-14 04:00
-
比赛集锦 12-17 10:00
-
比赛集锦 12-17 09:30
-
比赛集锦 12-16 19:35
-
比赛集锦 12-16 19:35
-
中国篮球 12-16 19:30
-
比赛集锦 12-16 11:30
-
比赛集锦 12-16 10:30
-
比赛集锦 12-16 10:00
-
比赛集锦 12-16 08:30
-
比赛集锦 12-16 08:00
-
比赛集锦 12-16 02:30
-
比赛集锦 12-15 19:35
-
比赛集锦 12-15 19:35
-
比赛集锦 12-15 19:35
-
比赛集锦 12-15 10:00
热门标签
- 足球
- 篮球

